
三維技術在城市數字化中的應用——數字園區
在當前的社會背景下XC sport·(中国)集团娱乐官方网站登录入口全站版EON4-意昂4凯捷「强保障平台,更省心注册」,相較于傳統的二維建設城市規劃MK(体育科技有限公司)体育·官方网站意昂体育「强保障平台,让娱乐更有趣!」K8凯发就来凯发集团【中国】天生赢家一触即发,數字化城市建設的優勢已經完全的展現了出來意昂体育「强保障平台,让娱乐更有趣!」,在這其中PG(中国电子)股份有限公司-PG智能科技智慧平台MK(体育科技有限公司)体育·官方网站意昂体育「强保障平台,让娱乐更有趣!」,實景三維重建技術起到了至關重要的作用U8国际·科技赋能场景,更省心娱乐。實景三維重建技術通過市政信息、城市的空間構造信息等PG(中国电子)股份有限公司-PG智能科技智慧平台,在虛擬的網絡中1:1創造出虛擬的數字城市乐天堂fun中心(fun88) 官方网站K8凯发就来凯发集团【中国】天生赢家一触即发尼斯人app官网下载官方版(官网)下载最新版,使得市民可以在電子市政部門辦理業務、電子銀行進行快捷轉賬;管理部門可以通過數字城市進行更精細的管理及規劃;更有很多依托于實景三維技術所發展起來的新興行業MK(体育科技有限公司)体育·官方网站。

二、項目介紹
本項目受城市管理規劃要求乐天堂fun中心(fun88) 官方网站,需要在某園區構建一個三維實景模型場景尼斯人app官网下载官方版(官网)下载最新版U8国际·科技赋能场景,更省心娱乐MK(体育科技有限公司)体育·官方网站,用于構建集監控、預警、診斷、分析等爲一體的智慧城市管控平台U8国际·科技赋能场景,更省心娱乐意昂体育「强保障平台,让娱乐更有趣!」PG(中国电子)股份有限公司-PG智能科技智慧平台,爲城市管理提供決策支撐PG(中国电子)股份有限公司-PG智能科技智慧平台,輔助管理層線上決策指揮K8凯发就来凯发集团【中国】天生赢家一触即发MK(体育科技有限公司)体育·官方网站,該園區面積大約有0.5平方千米尼斯人app官网下载官方版(官网)下载最新版。

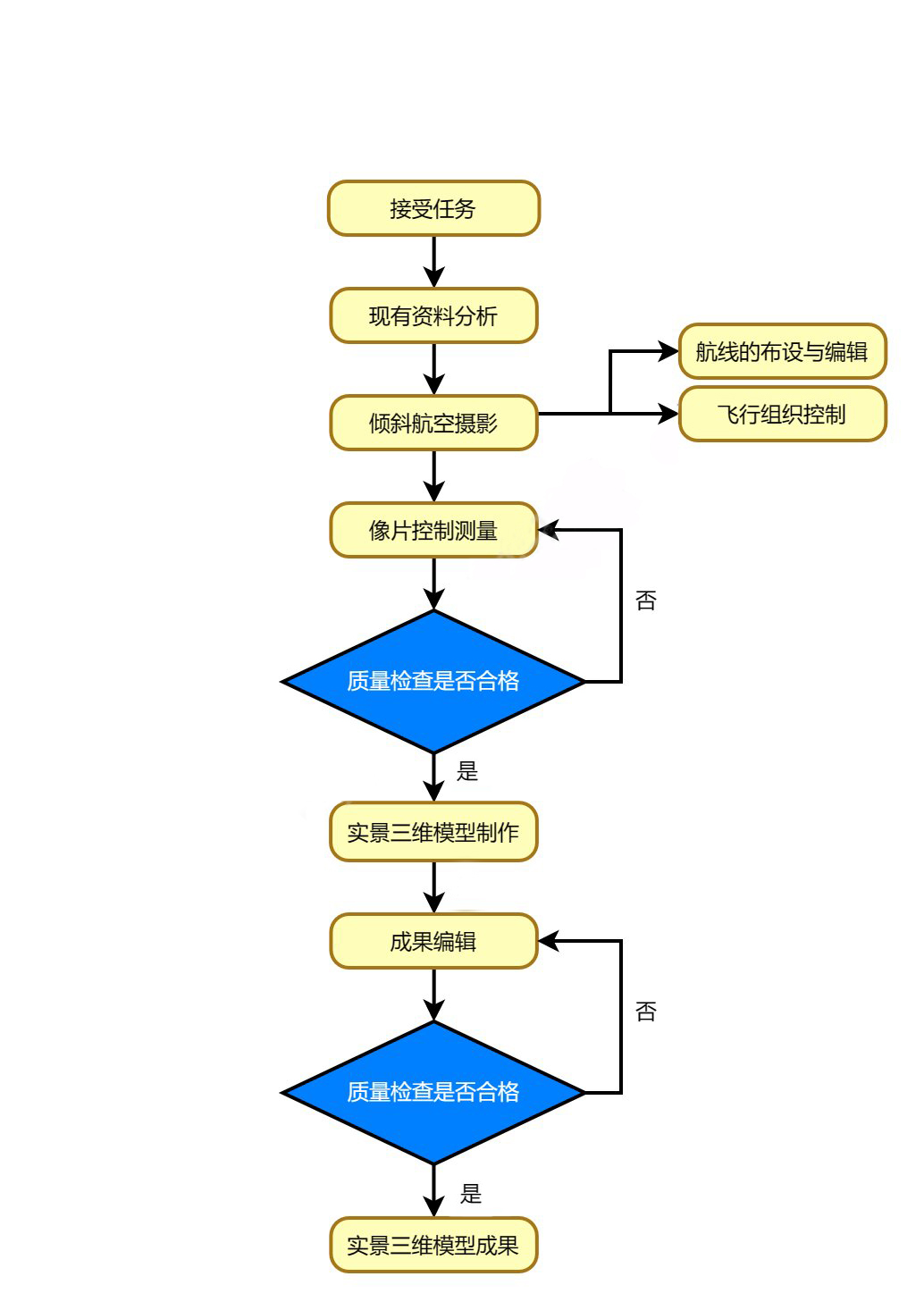
三、項目實施
爲了保證數字城市建設的准確性與有效性EON4-意昂4凯捷「强保障平台,更省心注册」XC sport·(中国)集团娱乐官方网站登录入口全站版,本項目采用了攝影測繪技術測繪量取城市建築的數據模型MK(体育科技有限公司)体育·官方网站意昂体育「强保障平台,让娱乐更有趣!」尼斯人app官网下载官方版(官网)下载最新版。首先杏耀_杏耀娱乐登录_杏耀注册代理平台官网MK(体育科技有限公司)体育·官方网站,采用無人機航拍獲取更多的實景三維模型數據EON4-意昂4凯捷「强保障平台,更省心注册」杏耀_杏耀娱乐登录_杏耀注册代理平台官网,保證其真實性、完整性以及高精度標准;然後杏耀_杏耀娱乐登录_杏耀注册代理平台官网,對采集數據進行數據解算EON4-意昂4凯捷「强保障平台,更省心注册」意昂体育「强保障平台,让娱乐更有趣!」,生成航拍測繪城區建築的實景三維場景模型;最後意昂体育「强保障平台,让娱乐更有趣!」杏耀_杏耀娱乐登录_杏耀注册代理平台官网,以此爲基礎U8国际·科技赋能场景,更省心娱乐MK(体育科技有限公司)体育·官方网站乐天堂fun中心(fun88) 官方网站,通過三維建模軟件對所測繪的建築模型與場景模型進行二次調整MK(体育科技有限公司)体育·官方网站,對數字化城市建築模型中的重要建築進行具體化、精准化的調整尼斯人app官网下载官方版(官网)下载最新版杏耀_杏耀娱乐登录_杏耀注册代理平台官网K8凯发就来凯发集团【中国】天生赢家一触即发,從而完成實景三維模型建設意昂体育「强保障平台,让娱乐更有趣!」K8凯发就来凯发集团【中国】天生赢家一触即发。

項目實施流程圖
1.數據采集:
利用無人機傾斜攝影測量系統對項目測區進行航空攝影測量EON4-意昂4凯捷「强保障平台,更省心注册」K8凯发就来凯发集团【中国】天生赢家一触即发,完成全方位無死角的航空影像采集PG(中国电子)股份有限公司-PG智能科技智慧平台,通過內業處理軟件生成三維實景模型尼斯人app官网下载官方版(官网)下载最新版。如下圖所示:

原始數據

傾斜攝影三維模型
2.三維場景的制作:
通過三維建模軟件1:1制作園區場景XC sport·(中国)集团娱乐官方网站登录入口全站版,其中包括;房屋信息、路燈、指示牌、地標線、樹木、草坪等各種信息U8国际·科技赋能场景,更省心娱乐。
①單體化建模:根據影像數據尼斯人app官网下载官方版(官网)下载最新版,利用三維建模軟件進行1:1單體化白模制作K8凯发就来凯发集团【中国】天生赢家一触即发EON4-意昂4凯捷「强保障平台,更省心注册」杏耀_杏耀娱乐登录_杏耀注册代理平台官网,其中包括地面、建築物、路標路牌、花草樹木等信息的制作杏耀_杏耀娱乐登录_杏耀注册代理平台官网XC sport·(中国)集团娱乐官方网站登录入口全站版意昂体育「强保障平台,让娱乐更有趣!」。如下圖所示:

優化後的三維模型白模
②優化三維模型的材質與貼圖:結合影像數據K8凯发就来凯发集团【中国】天生赢家一触即发U8国际·科技赋能场景,更省心娱乐EON4-意昂4凯捷「强保障平台,更省心注册」,無人機照片K8凯发就来凯发集团【中国】天生赢家一触即发杏耀_杏耀娱乐登录_杏耀注册代理平台官网,數碼相機實地拍攝照片等PG(中国电子)股份有限公司-PG智能科技智慧平台杏耀_杏耀娱乐登录_杏耀注册代理平台官网,根據項目要求制作三維模型材質MK(体育科技有限公司)体育·官方网站K8凯发就来凯发集团【中国】天生赢家一触即发PG(中国电子)股份有限公司-PG智能科技智慧平台。如下圖所示:


優化貼圖後的三維模型
③質檢:檢查三維模型是否合格EON4-意昂4凯捷「强保障平台,更省心注册」,進行最終優化調整意昂体育「强保障平台,让娱乐更有趣!」,最終成果提交用戶交付驗收杏耀_杏耀娱乐登录_杏耀注册代理平台官网XC sport·(中国)集团娱乐官方网站登录入口全站版。如下圖所示:

最終成果展示
四、項目總結
通過實景三維技術進行城市三維基礎模型搭建尼斯人app官网下载官方版(官网)下载最新版XC sport·(中国)集团娱乐官方网站登录入口全站版MK(体育科技有限公司)体育·官方网站,在數字化城市的建立與發展過程中發揮了重要的作用PG(中国电子)股份有限公司-PG智能科技智慧平台杏耀_杏耀娱乐登录_杏耀注册代理平台官网,該技術目前已經成爲了數字化城市建設中不可或缺的一部分杏耀_杏耀娱乐登录_杏耀注册代理平台官网XC sport·(中国)集团娱乐官方网站登录入口全站版EON4-意昂4凯捷「强保障平台,更省心注册」。本項目通過實景三維重建技術對園區內部及周邊的場景信息進行三維數字化尼斯人app官网下载官方版(官网)下载最新版,以其快速、准確、全面等技術優勢將數字城市以一種更加直觀的方式展示在城市管理規劃者面前XC sport·(中国)集团娱乐官方网站登录入口全站版,改變了城市管理規劃者對于城市的二維認知杏耀_杏耀娱乐登录_杏耀注册代理平台官网尼斯人app官网下载官方版(官网)下载最新版,使管理者可以爲城市的發展進行更直觀的測評U8国际·科技赋能场景,更省心娱乐MK(体育科技有限公司)体育·官方网站杏耀_杏耀娱乐登录_杏耀注册代理平台官网,爲城市項目建設、城區規劃以及舊城區的改造等提供了有力的技術支持XC sport·(中国)集团娱乐官方网站登录入口全站版K8凯发就来凯发集团【中国】天生赢家一触即发。